Norovirus Vaccine 2024 Ford – Regisseur Francis Ford Coppola is van plan zijn grote epos Megalopolis over een paar maanden uit te brengen. Dat meldt de 84-jarige filmmaker in gesprek met de website Indiewire. De opnames van de . The U.S. Centers for Disease Control and Prevention (CDC) is recommending new vaccines for adults and kids in 2024, according to its latest annual guidelines finalized Jan. 11. The CDCโs .
Norovirus Vaccine 2024 Ford
Source : www.uchealth.org
Pathogens | Free Full Text | Prevalence and Evolution of
Source : www.mdpi.com
Frontiers | Cross reactive neutralizing human monoclonal
Source : www.frontiersin.org
Pathogens | Free Full Text | Prevalence and Evolution of
Source : www.mdpi.com
Frontiers | 6 Valent Virus Like Particle Based Vaccine Induced
Source : www.frontiersin.org
Colorado Department of Public Health and Environment | Denver CO
Source : www.facebook.com
COVID, RSV & Flu Season | Davis Stabbing Suspect Competent to
Source : www.capradio.org
Marin Community Clinics
Source : www.facebook.com
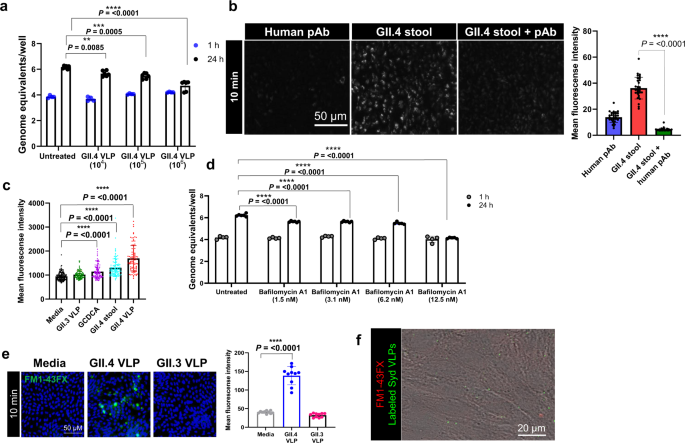
CLIC and membrane wound repair pathways enable pandemic norovirus
Source : www.nature.com
IJMS | Free Full Text | Molecular and Genetics Based Systems for
Source : www.mdpi.com
Norovirus Vaccine 2024 Ford What kills the extremely contagious norovirus? UCHealth Today: 2024 Ford Bronco Raptor Code Orange Package Image Credit: Ford For 2024, all Broncos to get a 12-inch infotainment system running Sync 4 as standard, the previous eight-inch screen no more. . Tentallen modellen worden in 2024 vijftien jaar oud en uiteraard is Onlangs hadden we er nog eentje op de rollenbank: de eerste Ford Kuga. Ook de SUV-broer van de Focus wordt alweer vijftien. .







